如何做好引导页的设计?来看看京东高手的总结(附案例)

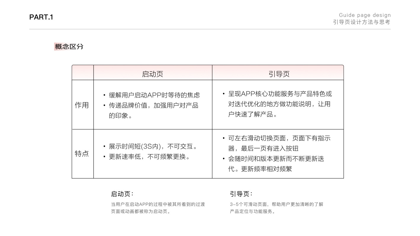
接触一款新的 APP 时经常会看到一系列引导页,但在操作时,大多数用户会选择快速滑过或跳过,甚至会觉得这些页面很无用,然而引导页的设计调性会让用户对产品留下第一印象,它已经成为一个产品中仪式感的存在。每次产品迭代更新,会通过引导页的形式能让用户最先感知到产品的迭代优化点。以下是关于引导页的整理与分析,并通过 1 号店新人引导页设计案例进行方法总结。

如何做好引导页的设计?来看看京东高手的总结(附案例)

如何做好引导页的设计?来看看京东高手的总结(附案例)

如何做好引导页的设计?来看看京东高手的总结(附案例)

如何做好引导页的设计?来看看京东高手的总结(附案例)

如何做好引导页的设计?来看看京东高手的总结(附案例)

如何做好引导页的设计?来看看京东高手的总结(附案例)

如何做好引导页的设计?来看看京东高手的总结(附案例)

如何做好引导页的设计?来看看京东高手的总结(附案例)

如何做好引导页的设计?来看看京东高手的总结(附案例)

如何做好引导页的设计?来看看京东高手的总结(附案例)

如何做好引导页的设计?来看看京东高手的总结(附案例)

如何做好引导页的设计?来看看京东高手的总结(附案例)

如何做好引导页的设计?来看看京东高手的总结(附案例)

如何做好引导页的设计?来看看京东高手的总结(附案例)

如何做好引导页的设计?来看看京东高手的总结(附案例)

如何做好引导页的设计?来看看京东高手的总结(附案例)

如何做好引导页的设计?来看看京东高手的总结(附案例)

如何做好引导页的设计?来看看京东高手的总结(附案例)

如何做好引导页的设计?来看看京东高手的总结(附案例)

如何做好引导页的设计?来看看京东高手的总结(附案例)

如何做好引导页的设计?来看看京东高手的总结(附案例)

如何做好引导页的设计?来看看京东高手的总结(附案例)

如何做好引导页的设计?来看看京东高手的总结(附案例)

如何做好引导页的设计?来看看京东高手的总结(附案例)

欢迎关注「JellyDesign」的小程序:

如何做好引导页的设计?来看看京东高手的总结(附案例)

给TA打赏
共{{data.count}}人
人已打赏
设计方法论

B端产品的全局导航怎么设计?京东高手总结了这3点!

2024-2-3 0:43:35

设计方法论

学会这三个大招,让您的目标用户快速下单!

2024-2-9 15:59:08

个人中心
今日签到
有新私信 私信列表
搜索