
每天刷手机,感觉像是在温习“新概念英语”。
Clawd bot、Claude Code、Obsidian 自动化、pencil.dev……
都什么玩意啊。
说实话,很多人(包括我)现在的状态特别像一只“赛博松鼠”:
看到一个新工具?收藏!
看到一个新概念?转发!
仿佛只要我把它丢进收藏夹,这些知识就能通过量子纠缠自动进入我的大脑。
但现实是:收藏夹里的工具在吃灰,我们的焦虑感在爆棚。

每天都有无数新工具像下饺子一样出来,今天火一个,明天死一个。AI 时代尤其惨烈,这个被颠覆了,那个又被取代了。看着它们神仙打架,我们只会感到一种深深的 FOMO(错失恐惧症)。
别慌,这很正常。但在被焦虑淹没前,建议先战术抽烟(或者喝杯水)冷静下。
我们没必要做“工具收藏家”。
冷静下来你会发现,其实大部分工具本质上都是“套壳”。底座还是那个开源技术,换个包装、改个界面就拿出来把你唬住了。
那些大词儿,大多是纸老虎。
隔壁奶奶不需要懂热力学定律,她只需要知道开水烫手;
正如我们不需要懂 Transformer 架构,你只需要知道怎么指挥 AI 干活。
Andrej Karpathy 提出 “Vibe Coding” 时,其实揭示了一个被程序员们藏着掖着的秘密:
“代码”本质只是一种方言。
它是人类为了跟还没开窍的电脑交流,被迫学的一门外语。
但在计算机眼里,文章、图片、Excel 表格,所有东西本质上都是代码,都是你的数字资产。
现在时代变了,机器已经学会了“人话”(自然语言理解),那你为什么还要反过来去学“机器话”?
只要你会说话,能把你的需求(或者愤怒)表达清楚,AI 就能绕过那些复杂的界面,直接从底层接管你的数字资产。
这才是 Vibe Working 的真谛:不是学怎么写代码,而是学怎么当个好“甲方”。
今天,我们就把那些听不懂的黑话都扔进垃圾桶。
只做一件事:哪怕你是毫无基础的小白,也能用人话,“喷”出一个好用的软件。
兄弟们,欢迎来到正片。
紧接着上一期,我们介绍了几个工具,并留下了一个小作业。我们就从这个作业开始。
市面上的工具多如牛毛,很多人问新手到底该选谁?
我的建议非常明确:Google AI Studio。
别问为什么,问就是免费、快、且真的好用。
不需要下载安装包,不需要配环境,哪怕你用的是十年前的破笔记本,打开浏览器就能造软件。
对于新手来说,”能跑通”比什么都重要,这玩意能极大提升你的自信心,而不是还没开始就被复杂的配置劝退。
传送门:https://aistudio.google.com/
进去后,点击页面中间的 Build AI app 或者左侧导航栏的 Build,就能进入创作页面了。

在这里,你可以随意输入你的想法。
(注:AI Studio 目前主要适合做纯前端的小工具,但这对于我们练手足够了。)
这是今天的知识点,全文最重要。
很多兄弟一上来就给 AI 丢个大词:“给我做一个像微信一样的应用。”
这种需求,属于是“许愿池里当王八”——想得美。
AI 听完只想顺着网线过来给你一个大逼斗。
AI 的能力强弱,完全取决于你给它的背景信息够不够足。
其实很好理解,咱们让真人干活还得把信息交代清楚呢。你给 AI 一句废话,AI 也就只能回你一句正确的废话。
但问题来了:咱们普通人最缺的就是“专业”。
脑子里可能也是一团浆糊,根本不知道怎么写专业的需求文档。怎么办?
换个思路:不会写文档,还不会吐槽吗?
每个人都会吐槽吧:吐槽渣男、吐槽老板、吐槽甲方…
本质上,你的每一次吐槽,其实就是一个需求。
痛苦是最好的产品经理。你骂得越难听,需求就越清晰。
所以,我总结了一套“渣男三步法”,专门用来对付 AI:

第一步:发泄(建立场景画布)
「怎么做」: 别直接说“我要什么”,要先演“我有多惨”。
去找 AI 发泄:“我是个快碎掉的翻译牛马。老板刚甩给我 2 万字的财报,明天早上 8 点就要。这破文档全是专有名词,格式还乱得像鸡窝。我要一个能救命的神器:一边帮我瞬间翻译完,一边能模拟我那种‘虽然不爽但还是极其专业’的语气润色一遍。”
「为什么要这样」: 因为 AI 跟你一样,听不懂大道理,只听得懂故事。 你越是带着情绪、带着画面去骂,它越能瞬间补全那些你没说出来的细节(比如时间紧、任务重、情绪差)。本质上就是让 AI 了解你的用户画像,了解你的痛点,你骂爽了,它的需求理解也就到位了。
别带脑子,带上情绪。把你脑子里那些一闪而过的念头、吐槽、抱怨,全部倒出来。
第二步:否定性人格(生成执行方案)
「怎么做」: 这时候 AI 可能会给你一个方案。别急着说”好”。
如果觉得不对,别自己想破头去改。你要像个渣男一样,皱皱眉头:
“这个味道不对,虽然我说不出来哪里不对,但你再改一版” “要那种五彩斑斓的黑。”
每挑一次刺,就让它重新整理一遍文档,直到你满意为止。
如果你不知道自己想要什么,最好给个别人家的孩子,像 XXX 一样,这样 AI 就会清晰很多。
「为什么要这样」: 这一步是在”磨刀”,磨的是那份需求文档。 如果你现在不把文档改到位,后面 AI 写出来的代码很可能就是一堆垃圾。 你每否定一次,AI 就会更懂你要什么、不要什么。你挑刺越狠,文档越准,后面做出来的东西就越符合你的想法。
第三步:收口(拿着方案去开工)
「怎么做」: 拿着上一步 AI 吐出来的文档,转身去找真正干活的(比如 Google AI Studio)。 “这一大段说明书你拿着。照着做,别废话。”
「为什么要这样」: 这时候 AI 手里拿的是一份完美的“说明书”,它就不用瞎猜了。 你给的信息越全,它干活就越准。 这就是为什么用这个流程,你哪怕一行代码不懂,做出来的东西也比别人强。
总结一下:
这就是 Vibe Coding(或者叫 Vibe Working)的核心:在学会逻辑化提问之前,先学会把痛说出来。
咱们拿一个最真实的场景入手:每次要处理 PDF,你都得百度找在线工具。
想象一下这个场景:
- 你刚找到一个免费的合并工具,发现有大水印
- 换一个”无水印”的,告诉你”超过 2MB 要升级会员”
- 好不容易找到能用的,上传完文件,内心 OS:”我的简历/合同会不会被偷偷存下来?”
- 想压缩一个 PDF,又得重新找另一个网站,又要重新上传一次
最后你要么花 30 块开个月会员(一年用不了三次),要么在收藏夹里塞满了 10 个不同的 PDF 工具网站。
今天,我们用 Vibe Coding,做一个完全属于自己的 “PDF 工具站”——把常用的 PDF功能集合到一个页面,不限次数、不加水印、不上传服务器。
当然也不仅仅如此,这种工具除了给自己用,未来你还可以把它挂到网上,做成资源站,接 Google 广告赚钱。后面我们一点一点的来做。

上半场:找个嘴替(豆包/Kimi)—— 把吐槽变成方案
Step 1:开喷(场景还原)
打开豆包或 Kimi,有条件的用 gemini 也行,把你的痛苦倒出来:
“我烦死那些 PDF 在线工具了。每次要处理 PDF 都得百度找网站,收藏了十几个处理 PDF 的,好的要收费,免费的有水印,还限制 PDF 大小。
关键是我还担心文件上传到他们服务器被存下来,特别是合同、简历这种敏感文件。
我就想要一个自己的工具站,能直接在浏览器里处理,不用上传到任何地方。你看着办。”

我这里豆包甚至把代码都替我生成好了,但是打开看后,1 是功能不能用,2 是页面实在太丑了

Step 2:挑刺(审美觉醒)
别客气,直接怼回去:
“功能太少了,多加几个常用的。还有,这个界面太丑了,跟上世纪的一样。”
“我要高级感,优雅一点。换个不想跟市面上一样的风格。”
它改了一版,又想做渐变色+玻璃态的设计,神经,就跟玻璃态杠上了:
“你神经啊,不要玻璃态,看腻了。给我整一个 Win98 复古风,精致的像素感。”

到这一步我感觉差不多了。
Step 3:拿说明书(关键一步)
觉得差不多了?关键指令来了:
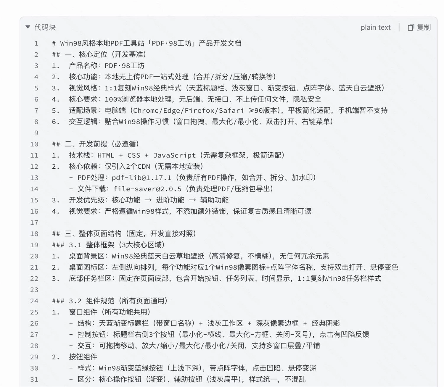
“行,就按咱们刚才聊的,你帮我整理一份完整的产品说明书(施工说明书)。开发的时候能照着做的。
注意:不要给我代码,我看不懂。不要长篇大论,只给我文档,用代码块输出,我好复制。”
(这里有几个点是:1、豆包老是容易过度输出,长篇大论的,没用的信息太多了。2、限制它不要写代码,因为写出来的也不咋地。3、就是只输出产品的说明文档,用代码块这个格式,因为可以快速复制)

复制这份文档,上半场结束。

Step 1:喂饭(多开抽卡)
- 打开 Google AI Studio
- 同时打开 3-5 个标签页(别问,问就是赛马机制,谁跑得好用谁)
- 把刚才那份“施工说明书”粘贴进去,然后告诉它:
“这是产品的完整说明书。照着做,别废话。”

如果中间出了错(比如代码跑不通),直接点右边的 自动修复,让它自己修。

Step 2:验收与微调
这时候,界面已经出来了,有模有样的,还整了个简单的操作系统。虽然是洋文,但功能已经在跑了。
“改成中文。别逼我跪下来求你。”

Step 3:指指点点(多模态交互)
我们验收一下,我从三个里面挑选了一个效果最好的,它甚至还实现了多窗口,我又测试了下功能,除了压缩其他几个都完美实现了。
我现在让它帮我再修复下压缩功能。和一些细节的点。
AIstudio 也是支持多模态交互的。
(什么是多模态?就是能听懂语音、看懂图片、也能看文字,信息的输入方式有很多种)
下方提供了画笔和语音功能。我们可以用画笔在页面上任意标注不好的点,然后点击发送到对话。这样 AI 就能更精准的了解我们的需求了。

这个阶段,大家只需要挑刺,看到什么问题,截图或者语音发给 AI 即可,然后盯着它去改。有时候没改对大概是我们的描述没有那么清晰。
经过修复之后,压缩功能已经正常了。
同时我又加了一个像素水豚作为彩蛋,可以点击互动和拖动。还会说毒鸡汤。

整个过程,我一行代码都没写,光在那儿指挥了
这就是 Vibecoding 的乐趣。
在正式动手之前,我知道大家心里都在犯嘀咕:“之后呢?我还能做什么?”
阶段一:尝鲜期(就是现在)
用 Google AI Studio,把那些让你不爽的痛点,全部变成小工具。
- 状态:爽。感觉自己是乔布斯在世。
- 产出:电子木鱼、番茄钟、猫咪喂食记录器…
阶段二:觉醒期
当你玩腻了单机版,想把工具发给朋友,或者接个广告赚点零花钱。
你会用到 Vercel(一键发布)和 API(让应用联网)。
- 状态:稳。你已经有了自己的“外骨骼”。
- 产出:自动化周报生成器、能赚钱的资源站…
看不懂第二阶段?没关系。
先把今天这个 PDF 工具做了,爽到了再说。
毕竟,痛苦是最好的产品经理,而爽感是最好的老师。
下一课,我们将聊聊:我深入的带大家讲讲怎么优化自己的小产品
欢迎大家关注,评论,转发。
同时我建了一个讨论群,我们一块可以吐槽、有问题我也会在群里解答。
关注下我的公众号,回复“加群”推送,如需本期的提示词和我生成的案例也可回复“vibe02”。

